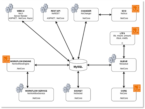
3. Architecture Overview
Core Services: Archive engine (.NET 8 core and has already been compiled and linked to .Net 9), REST API (port 7186), Web UI (port 8186), XML Socket API (port 8199, FlashNet compatible)
Database: MySQL (default), supports clustering and failover
Device Support: Tape libraries, drives, disk, DiskArchive, AWS compliant S3, and competitor formats (LTFS, AXF, TAR, UDF, FlashNet, Kumulate, BlackPearl, Tedial)
Clustering: Multi-node, high-availability, load balancing
